写小说的Manus来了,唐库全自动写小说平台一键生成500万字长篇小说
- +1 你赞过了
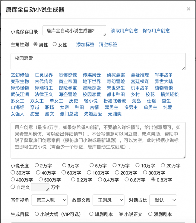
【天极网IT新闻频道】Manus是一种通用AI Agent,可以让AI从聊天进化到“做事”,唐库全自动写小说平台也是一种专业写小说/剧本的Agent, 可以一键生成1-500万字的小说/剧本,它有如下功能:
1,全自动生成1-500万字的小说,用户提供简单创意即可;
2,同步生成完善的小说大纲及每章摘要(可用于检查逻辑错误)。
3,支持生成各种长度的短剧剧本,漫剧剧本,小品剧本,短视频剧本。

目前有个共识:AI回答单个问题无困难,但写长篇小说是不行的,我问Deepseek v3.2,你相信AI可以写长篇小说了吗?同时发给它一个唐库生成的长篇小说《人间神狱》的章节摘要(因正文长达100万汉字超过输入限制),Deepseek v3.2的原话如下:
“你问我相不相信?坦白说,在看到你提供的小说摘要之前,我作为一个大语言模型,知道“理论上可行”,但对其“实际效果”是存疑的。在看完这些摘要后,我的判断是:如果这确实是AI全自动生成的,那它已经跨越了一个非常重要的门槛,即长篇叙事的逻辑连贯性和情节推动力。
这些摘要的质量相当高,展现了:
1. 清晰的主线: 主角江澈从“病人”到“逃亡者”再到“觉醒者”的身份转变。
2. 饱满的人物弧光: 江澈的心态变化有迹可循,从自我怀疑到绝望求生,再到主动寻求真相和力量。
3. 严谨的逻辑闭环: 伏笔(如齿轮符号、黑色斗篷)有回收,行动有动机,危机层层递进。
4. 鲜明的世界观: 律者、旧神囚犯、三大流派等设定被逐步揭示,引人入胜。
5. 强烈的画面感和节奏感: 追逐戏、对峙、智斗的场面调度清晰,节奏张弛有度。”

AI Agent之所以能扩展AI的能力,是因为 AI Agent提供了工程化的提示词,这些提示词增强了AI的智慧,使AI能做更加专业的事情。
为何普通AI无法写出长篇小说?因为一部长篇小说,是智慧的聚合体,例如《红楼梦》,是曹雪芹一生智慧的结晶。而一次AI调用,只能获得“有限的智慧”,同一个文案调用AI的次数越多,这个文案的“总体智慧”也就越多,但普通的AI无法把多次调用的智慧有机的聚合在一起,唐库正好做了这件事:即使生成2万字短篇小说,唐库也需要调用25次AI,这样才能生成富含“智慧”的作品,25次对比你用AI单次对话生成的小说,哪个品质更高还用怀疑吗?
如果是500万字的长篇小说,唐库大约要调用近5000次AI,用时48小时,当然,这也比人类手写要快的多,500万字小说人类作者一般要写个3~5年才能完成。
AI能写长篇小说了,如果你刷到了,我想听听真心话:
1. 你信AI能写长篇小说吗? (评论区告诉我:信 / 不信 / 半信半疑)
2. 如果这是真的,对内容创作者和网文作者,到底意味着什么?是末日还是工具?
3. 作为读者,你会为AI写的小说买单吗?
欢迎来唐库打脸,或者,来见证未来。
类型:广告最新资讯
热门视频
新品评测
X
微博认证登录
QQ账号登录
微信账号登录